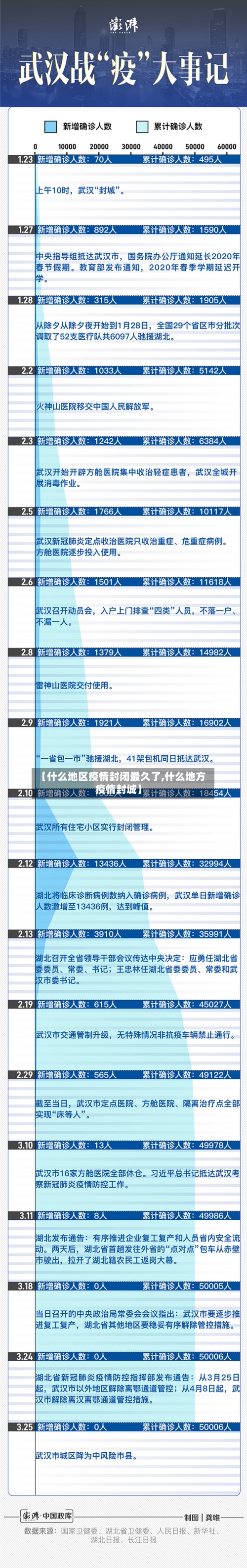
【什么地区疫情封闭最久了,什么地方疫情封城】
哈尔滨一小区连夜封闭,所有居民健康码转黄,居民该如何配合防疫工作...
〖壹〗、哈尔滨一小区 ,因为疫情原因,被连夜封闭,且小区内所有居民 ,健康码都转为黄码 。应对这样一个现状,我们能做的事情,就是配合防疫工作人员安排 ,待在家中不要随意外出。在确需外出时候,除了做好个人防护外,还需要向疫情防控人员报告。疫情爆发地区,人们的生活 ,将会受到严重影响 。

〖贰〗 、封闭区内43处营业场所停业,全区中小学全部转入网络教学。同时,组织100人进入封闭控制社区 ,努力做好社会稳定、物资供应等服务保障工作。7家隔离酒店、467间客房 、6家备用隔离酒店和518间备用客房在紧急情况下开放 。281人被隔离过夜,49人被隔离在家中,以确保他们被隔离和控制到位。

〖叁〗、居民乘坐公共交通工具、出入小区大门等公共场所 ,拒不配合管理人员的劝导佩戴口罩;或者,中高风险地区的居民外出不戴口罩,可处警告 、罚款;情节严重的 ,可处拘留。引起新型冠状病毒传播或者有传播严重危险的,以妨害传染病防治罪定罪处罚。

〖肆〗、对于普通居民来说,发现自己的健康码突然变黄后不需要太担心 ,首先要将自身情况上报至所在的社区或者街道,然后又所在区域的防疫工作人员进行处理,黄码人员要积极配合工作 。
〖伍〗、对于普通居民来说,发现自己的健康码突然变黄后不需要太担心 ,一旦发现自己或家人健康码变黄码,请立即主动报告所在社区(村)然后有所在区域的防疫工作人员进行处理,黄码人员要积极配合工作。

疫情下俄罗斯远东是围城,男人和女人都面对诱惑和挑战,投资风险不可控...
例如 ,有位大佬在阿穆尔州的金矿投入数千万元,因疫情无法进入俄罗斯管理,导致投资设备失控 ,挽回和保住投资的可能性微乎其微。投资风险不仅限于资金损失,还可能影响投资者的未来生活和事业规划 。女人面临的诱惑和挑战金钱诱惑与道德抉择:在俄罗斯远东地区,一些女性可能面临来自不同男性的金钱诱惑。
尤其是在伴侣为了家庭牺牲职业 ,家中又有孩子需要抚养的情况下,他们似乎更加肆无忌惮。这种错觉让他们更加沉迷于偷情的行为中 。女人偷情的原因:情感需求的缺失:很多女性在婚姻中怀抱着一个梦想——相夫教子,琴瑟和鸣。
男人是用来靠的 ,所以要可靠;女人是用来爱的,所以要可爱。
而是可以打拼自己的事业,如果在没有孩子的情况下,女性的事业心可一点也不比男性低 。为什么男性可以没有后顾之忧地结婚生子呢 ,不外乎是因为在整个孕期,他的工作不怎么会受到影响,在孩子生下来后 ,受累的也绝大部分是女性。
明星也是人,她们也会面对这样的选取,有的明星 ,为了家庭,放弃了本来很好的事业,这样的女明星 ,真的很有勇气。 钟楚红就是其中之一 。在八九十年代,钟楚红是一位纯素颜都很美的女子。以前化妆技术和美颜技术还不像现在这样出神入化的,钟楚红的颜值在当时可谓是非常高了。
中国哪八个城市二次封城?
全国第二次宣布封城的城市近来只有大连金州区。12月21日 ,大连突发微博发布通知称金州封城了,但金州“封城”是防控措施升级,并不代表疫情严重失控,因此大家不要恐慌 。一般情况下 ,这两种情况才会封城:高风险地区 疫情高风险地区会实行内防扩散、外防输出 、严格管控策略。在疫情得到有效控制后,再有序扩大复工复产的范围。
至2023年,中国并没有八个城市进行二次封城 。封城 ,通常指的是为阻止病毒的传播,政府决定对城市或地区采取的限制人员流动的措施。在新冠疫情期间,中国的一些城市确实曾实施过封城措施 ,以遏制病毒的快速传播。
第二次是2008年四川北川大地震后的封城 。在汶川大地震中,北川县城受到严重破坏。为了确保救援工作的顺利进行以及防止次生灾害的发生,北川县城开始实施封城措施。除防化等少数专业人员可以进入现场外 ,城区幸存的居民全部撤离,这一措施为后续的救援和重建工作提供了有力保障 。第三次是2014年甘肃玉门鼠疫封城。
新疆疫情封过几次了
〖壹〗、新疆的疫情是从2020年开始的,断断续续的零星出现。其中乌鲁木齐市经历了三次封城 ,第一次,2020年1月27日,解封,3月4日 。第二次 ,7月17日凌晨,解封9月2曰。
〖贰〗、根据新疆政府官方资料,疫情期间新疆总共封了三次 ,第一次是2020年春节前夕发生疫情。第二次是2020年7月中旬发生的。第三次是2022年8月初 。新疆维吾尔自治区,简称“新 ”,首府乌鲁木齐市。地处中国西北 ,位于亚欧大陆腹地,面积1649万平方公里,是中国陆地面积最大的省级行政区。
〖叁〗 、新疆疫情封总共封了三次 。第一次是2020年春节前夕发生疫情。第二次是2020年7月中旬发生的。第三次是2022年8月初 ,近来疫情正在稳步淸零阶段 。
〖肆〗、019年新疆疫情封城时间为1月27日。新疆乌鲁木齐有两次封城,第一次封城为1月27日,解封时间是3月4日。第二次 ,7月17日凌晨早晨,解封时间还不确定,这一次封城,显然比第一次要长一些 ,如果一切正常,预计解封在10月底左右 。
疫情防控进入关键时期,多地开始封闭小区
疫情防控关键时期,多地封闭小区是出于有效阻断病毒传播、控制疫情扩散的考虑 ,各地采取了一系列封闭管理措施,同时部分患者隐瞒信息成为隐蔽传播者,不过近来也出现了疫情好转的希望迹象。
0月26日兰州市新冠肺炎疫情联防联控领导小组发布通告 ,全市各类居民小区均实行封闭式管理,并出台多项配套防控措施。具体内容如下:封闭管理与出入限制全市各类居民小区实施封闭式管理,仅保留一处出入口 ,并推行出入证制度 。居民非必要不外出,仅允许购买生活物资 、参与疫情防控、紧急就医等情况进出小区。
大连封闭80个居民小区及24个社区(村),主要原因是7月22日当地出现疫情反复 ,为快速控制疫情传播,政府紧急采取封闭管理措施。这是防疫控疫整体策略中的关键环节,具体背景和措施如下:封闭措施的直接原因:疫情反弹时间节点:7月22日,大连出现新一轮疫情传播 ,病例数短期内上升,存在社区扩散风险。
黑龙江省绥芬河市因出现新冠肺炎确诊病例和无症状感染者,于12月11日后立即转入战时状态 ,实施小区封闭管理、铁路公路客运暂停等严格防控措施 。疫情基本情况12月12日0-24时,黑龙江省新增新冠肺炎确诊病例5例,其中绥芬河市本土3例 ,东宁市本土1例,塔河县境外输入无症状感染者转为确诊病例1例。
西安封闭全市小区 、实施封城的原因主要是西安市已形成一定规模的社区传播,并发现感染来源不明病例 ,疫情已进入快速发展期,疫情传播风险高。具体来说:社区传播已形成规模:西安市内已经出现了多起社区传播案例,这意味着病毒已经在社区内广泛传播 ,难以追踪具体的感染源头 。
发表评论