最新疫情地区风险通报图(最新疫情最新风险划分)
3月8日通报北京海淀这些地区采取封控措施
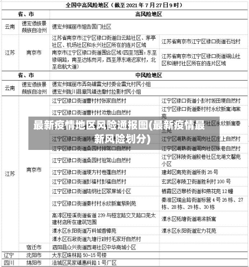
〖壹〗、022年3月8日北京市疫情防控第285场新闻发布会通报 ,海淀区对以下地区采取封控措施:双榆树西里社区7号楼 、上林溪二区1号楼实行“区域封闭、足不出户、服务上门 ”的严格管理措施,居民不得外出,生活物资由工作人员统一配送。

〖贰〗 、当地的疫情已经得到了相应的管控 ,而且没有再出现聚集性疫情的发生,也没有引起疫情的传染 。当地疫情已经控制住了,已经没有出现增长的情况了,也说明当地的防控效果非常好 ,而且非常的严格。

〖叁〗、.封控区内人员应服从社区(村)统一安排,做到足不出户,并配合做好核酸检测、健康监测等各项防控措施。

〖肆〗、朝阳区部分小区:朝阳区是北京市的一个主要城区 ,由于局部地区出现疫情,部分小区如某花园 、某山庄等已实施封闭管理 。海淀区部分小区:海淀区也有不少小区采取了封闭管理措施,包括某广场、某小区等 ,以确保居民安全。
〖伍〗、北京近日出现输入疫情,呈现多源输入 、多链并行、多毒株并存特点,落实“四方主体”责任是遏制疫情传播、实现“动态清零”的关键举措。
2022年5月4日起北京关于调整风险等级的通报
022年5月4日起 ,北京市调整了部分地区疫情风险等级,将朝阳区金盏乡金盏嘉园二社区升级为高风险地区,房山区阎村镇大紫草坞村升级为中风险地区。朝阳区金盏乡金盏嘉园二社区:截至2022年5月3日24时 ,该社区近14天累计报告6例本土确诊病例 。
022年5月5日北京市风险等级调整情况如下:新增高风险地区:朝阳区潘家园街道潘家园社区调整原因:截至2022年5月4日24时,该社区近14天累计报告6例本土确诊病例。经评估,由低风险地区升级为高风险地区。
022年5月1日北京市风险等级调整情况如下:新增高风险地区:朝阳区双井街道广和南里二条(由中风险地区升级) 。新增中风险地区:朝阳区豆各庄乡朝丰家园社区 、十八里店乡吕家营村;房山区窦店镇芦村;通州区于家务回族乡西里社区、新华街道盛业家园社区、中仓街道新华园社区(均由低风险地区升级)。
022年5月27日起,北京市朝阳区十八里店乡周家庄村 、房山区阎村镇大紫草坞村两地风险等级由高风险地区降为中风险地区。信息来源:5月27日北京市第347场新冠肺炎疫情防控工作新闻发布会 。具体调整情况:朝阳区十八里店乡周家庄村:近14天累计报告2例本土确诊病例 ,即日起由高风险地区降为中风险地区。
截至2022年5月31日,北京朝阳区是低风险区。风险等级调整依据:在北京市新型冠状病毒疫情防控工作第351场新闻发布会上,市疾控中心副主任刘晓峰通报 ,截至5月30日24时,朝阳区南磨房乡双龙西社区近14天无报告本土确诊病例,即日起由中风险地区降为低风险地区 。此次调整后 ,朝阳区全域无中高风险区域。
北京2升4降,近来共有高风险地区10个,中风险地区25个 刘晓峰介绍 ,截至2022年5月22日24时,经市疾控中心评估,按照《北京市新冠肺炎疫情风险分级标准》 ,朝阳区1地、房山区5地,调整风险等级如下:房山区石楼镇石楼村近14天累计报告6例本土确诊病例,即日起由中风险地区升级为高风险地区。

3月13日四川继续0新增!
020年3月13日0-24时,四川省新型冠状病毒肺炎无新增确诊病例 ,新增治愈出院10例,无新增疑似和死亡病例,继续保持0新增记录 。当日疫情核心数据新增确诊:0例新增治愈出院:10例新增疑似病例:0例新增死亡病例:0例截至3月14日0时 ,四川省累计报告确诊病例539例,涉及21个市(州)。
截至2020年3月12日24时,四川省无新增新冠肺炎确诊病例 ,疑似病例清零,现有疑似病例为0例。 以下是详细情况:新增确诊情况:3月12日0-24时,四川省无新增新冠肺炎确诊病例 ,新增治愈出院病例6例,无新增死亡病例。
月13日0—24时,31个省(自治区、直辖市)和新疆生产建设兵团报告新增确诊病例11例 ,其中湖北武汉4例,境外输入7例 。具体数据及分析如下:新增确诊病例总体情况3月13日0—24时,全国新增确诊病例11例,包含本土病例(湖北武汉)和境外输入病例两部分。本土病例分布 湖北新增确诊病例4例 ,且全部来自武汉。
月13日0时至24时,四川无新增本土确诊病例,无新增本土无症状感染者 。
月13日0-24时 ,四川无新增本土确诊病例,无症状感染者转确诊病例0例,本土病例保持无新增状态。境外输入病例情况 新增境外输入确诊病例3例 患者1:女 ,28岁,中国籍。从德国乘CA432次航班于12月7日抵蓉,入境后即集中隔离 。
疫情最新通报!胡志明市公布3263位新冠肺炎接触者检测结果
截至2020年12月6日凌晨7点 ,胡志明市公布的3263位新冠肺炎接触者检测结果中,861位密切接触者 、1400位一般接触者检测结果全部阴性;1002位其他接触者中518位阴性,484位待检。 具体检测情况如下:密切接触者检测结果胡志明市对861位密切接触者进行采样检测 ,所有样本结果均呈阴性。
湖南新冠肺炎疫情中风险等级地区名单汇总(持续更新)
〖壹〗、芙蓉区定王台街道五一华府南北栋和名汇达商务楼区域自2022年3月19日起,芙蓉区新型冠状病毒肺炎疫情防控指挥部将该区域划定为中风险地区 。
〖贰〗、近来长沙没有中高风险区,但都是低风险区。高危地区:一般指新冠肺炎确诊病例超过50例,14天内出现聚集性疫情;中度风险地区:14天内有新增确诊病例 ,新冠肺炎累计确诊病例不会超过50例;确诊病例50余例,14天内无聚集性疫情。
〖叁〗、无法明确湖南省属于几类流行风险地区 。关于新冠肺炎疫情风险等级,搜索到的最新信息为2020年3月数据 ,显示湖南省大部分县市区为低风险地区,但此数据当前已无借鉴价值。若要了解关于新冠疫情的最新流行风险等级信息,建议通过湖南省卫生健康委员会官方网站或官方渠道获取。
〖肆〗 、长沙地区近来没有中风险地区。长沙地区近来没有中、高风险区域 ,都是低风险地区;高风险地区:一般是指总计新冠确诊病例有超过50例,并且14天内是有聚集性疫情发生;中风险地区:14天之内有新增加确诊病例,累计新冠肺炎确诊病例不会超过50病例;累计确诊病例有超过50例 ,14天内未未发生聚集性疫情 。
12月13日31省区市新增51例本土确诊
〖壹〗、月13日0—24时,31省区市新增本土确诊病例51例,具体分布如下:浙江省:新增本土确诊44例 ,其中绍兴市38例 、宁波市4例、杭州市2例。绍兴市疫情主要集中在上虞区,当地已启动Ⅰ级应急响应,采取封控管理、全员核酸检测等措施。宁波市镇海区 、杭州市萧山区部分区域划定为中风险地区,实施交通管制和社区封闭管理 。
〖贰〗、涉及到地方特别多 ,比如说广西,上海,还包括西安 ,绍兴,宿州,哈尔滨 ,呼伦贝尔,齐齐哈尔,宁波 ,杭州。杭州市,齐齐哈尔市,呼伦贝尔市 ,西安市,宁波市,这些地方都涉及到了。杭州市,宁波市 ,呼伦贝尔市,齐齐哈尔市,西安市 。
〖叁〗、个省(自治区 、直辖市)和新疆生产建设兵团报告新增确诊病例59例。
〖肆〗、月13日0-24时 ,四川无新增本土确诊病例,无症状感染者转确诊病例0例,本土病例保持无新增状态。境外输入病例情况 新增境外输入确诊病例3例 患者1:女 ,28岁,中国籍 。从德国乘CA432次航班于12月7日抵蓉,入境后即集中隔离。
发表评论