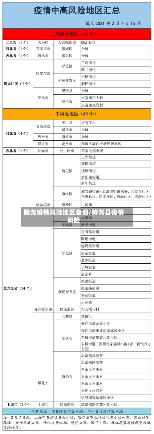
隆尧疫情风险地区查询/隆尧县疫情风险
隆尧县大干言村是高风险地区吗
不是。据隆尧县疫情信息显示,截止到2022年12月11日 ,隆尧县大干言村是地风险地区,不是高风险地区。隆尧县,隶属于河北省邢台市 ,位于邢台市中部,县内有京广铁路、京港澳高速 、等省级干道东西贯通 。


河北邢台属于低风险地区吗,河北邢台是低风险区吗
〖壹〗、河北邢台部分地区属于低风险地区,但部分地区存在高风险和中风险。具体情况如下:高风险地区 邢台市南宫市全域:近来被划分为高风险地区 ,意味着该区域内的疫情形势较为严峻,需要采取更为严格的防控措施。

〖贰〗、邢台属于低风险地区 。疫情的高中低风险区域划分标准是按照一个街道或者乡镇在14天以内是否有新冠确诊病例 、有多少的病例,从而划分高中低风险等级 ,且具体的划分标准需要依照新冠疫情变化来调整。

〖叁〗、- 赵县任庄村。 邢台市:- 高风险地区南宫市全域调整为高风险地区;- 中风险地区隆尧县烟草家园(烟草公司家属院) 。 定州市:- 中风险地区西城区庞白土新民居北区。 廊坊市:- 中风险地区固安县英国宫5期。 全省其他地区均为低风险地区 。
〖肆〗、河北邢台不是高风险区,是低风险地区。截止2022-05-18-10:22:47最新数据显示,邢台邢台地区近来没有中 、高风险区域 ,都是低风险地区。疫情的高中低风险区:高风险地区:一般是指累计新冠病例超过了50例,而且14天内有过聚集性疫情发生 。
〖伍〗、疫情风险等级:邯郸和邢台均被列为疫情低风险地区,因此两地居民可自由来往,无需特别限制。交通情况:邯郸至邢台距离较近 ,两地间的交通非常便捷,为两地居民的相互往来提供了便利条件。出行建议:尽管可以自由往来,但邯郸方面仍建议非必要不外出 ,尽量减少不必要的出行,提倡错峰出行。
邢台中风险地区有哪些?(邢台哪些地方是中高风险地区)
〖壹〗、邢台市隆尧县烟草家园(烟草公司家属院):此区域被划分为中风险地区,表明存在一定的疫情传播风险 ,但仍低于高风险地区 。邢台市南和区史召乡李牌村片区(史召乡果寨村以北 、340国道以南、留垒河以西、史召桥村以东合围区域):这也是一个中风险地区,需要采取相应的防控措施来防止疫情扩散。
〖贰〗 、截至2022年4月21日0时,邢台市有一中风险地区 ,为:南和区史召乡李牌村片区。
〖叁〗、你好,新邢台经济开发区原价店儿是低风险区,近来邢台只有清河县葛仙庄镇袁宋庄村是中风险区 。邢台最新防疫措施要求进入人员按照如下管理:(一)境外来人的管理措施: 入境人员实施14天集中隔离医学观察措施 ,返回我市后落实7天健康监测措施。
〖肆〗、截止到2022年4月30日河北省没有高风险地区,只有三个中风险地区,邯郸市两个分别中风险地区是魏县和鸡泽县,邢台市一个中风险地区是南和区 史召乡李牌村片区(史召乡果寨村以北、340国道以南 、留垒河以西、史召桥村以东合围区域)。
〖伍〗、①据相关信息了解 ,2021月11月1号河北邢台属于低风险 。②截止2021年11月23日 11:15,全国疫情有3个是高风险地区,有25个中风险地区。
〖陆〗 、更新时间:2022年4月21日0时问:邢台市南和区是中高风险地区吗?根据国务院应对新型冠状病毒肺炎疫情联防联控机制关于科学划分、精准防控等工作要求 ,自2022年4月20日起,邢台市南和区史召乡李牌村片区调整为中风险地区。
邢台和哪两个城市是高风险?
〖壹〗、河北省卫健委发布最新通报:自1月18日起,将石家庄新乐市全域 、邢台南宫市全域调整为高风险地区 。
〖贰〗、河北邢台部分地区属于低风险地区 ,但部分地区存在高风险和中风险。具体情况如下:高风险地区 邢台市南宫市全域:近来被划分为高风险地区,意味着该区域内的疫情形势较为严峻,需要采取更为严格的防控措施。
〖叁〗、高风险地区:藁城区全域为高风险地区 ,新乐市全域调整为高风险地区 。 中风险地区:- 长安区河北省胸科医院公寓北区高风险;- 高新区同祥城小区C区;- 正定县冯家庄村 、东平乐村;- 平山县访驾庄村;- 赵县任庄村。
〖肆〗、▲南北地震带位置示意图 资料来源:中国地震局地质研究所地震带与城市分布的重叠风险中国主要地震带与城市群高度重叠:高风险城市:华北地区(如唐山、邢台) 、东南沿海(如福州、台北)、西北地区(如兰州、西宁) 、西南地区(如成都、昆明)等城市周边存在潜在震源,需加强抗震设防。
〖伍〗、交通情况:邯郸至邢台距离较近,两地间的交通非常便捷 ,为两地居民的相互往来提供了便利条件。出行建议:尽管可以自由往来,但邯郸方面仍建议非必要不外出,尽量减少不必要的出行,提倡错峰出行 。同时 ,邢台方面也提醒居民避免前往中高风险地区。
〖陆〗 、通过全国疫情风险等级查询小程序进行查询。
发表评论