塔城疫情风险地区查询/塔城最新疫情
塔城现在为什么不让出城
〖壹〗、疫情原因。通过查询新疆维吾尔自治区显示,截止至2023年9月7日塔城防疫要求规定 ,塔城仍处于疫情防控时期,塔城任何人都需要做好安全防护,不得自由进出城。

〖贰〗 、进行疫情防控 。塔城地区 ,是新疆维吾尔自治区地区,由伊犁哈萨克自治州管辖,截止2022年10月12日 ,不让出城,是为了进行疫情防控,防止疫情传播 ,是落实疫情防控政策的措施。

〖叁〗、疫情原因。截止至2022年10月13日,通过查询塔城防疫要求规定,塔城仍处于疫情防控的时期 ,塔城任何人都需要做好安全防护,不得出城 。旅游区任何人都不可以去,还需要携带健康码。
〖肆〗、防控。通过查询相关资料显示,截止2022年10月28日11时 ,塔城共有高风险地区1处,出于疫情防控需要,塔城尽量不允许进出 。
〖伍〗 、他表示拉塞尔要塞有守军和风语卫队 ,地源不敢轻易进攻。之后霍德尔用弗雷的【传音灵雀】传递出城消息,因传音灵雀短时间内只能使用一次,此次行动他们需自行决定。威利亚语气冰冷似带诀别之意 ,霍德尔表示会一起面对,最后两人跃向城外旷野并消失 。
〖陆〗、阿斯坎塔城 在王宫顶部发生事件,返回楼下王坐处与宫女对话发生事件。→在宿屋睡一觉 ,于晚上来到王坐前与国王对话。在下楼的时候遇到宫女发生事件,出城后发生事件 。→来到之前的 河边教会 (可用鲁拉飞过去),到斜对面的家中与宫女的祖母对话。
从塔城到上蔡需要隔离吗
需要。通过查询相关资料显示塔城上蔡均为低风险区 ,根据疫情政策低风险地区返乡人员,要自觉开展7日居家隔离措施,居家隔离期间不聚餐、不接待来访亲友,结束前1天要进行核酸检测。
全国中高风险地区的分布
〖壹〗 、截至当前 ,全国75个疫情中高风险地区名单暂未完整列出,但部分地区风险等级调整信息如下:云南省德宏傣族景颇族自治州陇川县景岭博郡建筑工地以北、勐宛山水建筑工地以西、仁和医院和星云小区以南 、勐宛南路延长线以东片区(即71网格)已调整为低风险区 。
〖贰〗、全国中高风险区情况中风险区数量及分布:截至12月24日,全国中风险区为13个 ,高风险区为0个。中风险区具体地区 北京市:朝阳区酒仙桥街道汉庭酒店大山子店(包括底商)。内蒙古自治区:呼伦贝尔市扎赉诺尔区第四街道办事处 。辽宁省:大连市金州区先进街道金润小区B区、光中街道金东路社区。
〖叁〗 、波及范围新一轮疫情共波及17个省份的43个城市,具体省份包括:江苏、湖南、北京、四川 、辽宁、云南、安徽 、广东、福建、重庆 、河南、湖北、宁夏 、海南、山东、上海 、内蒙古自治区。首次发现感染者的城市:河南开封、湖北鄂州、湖北咸宁 。
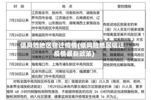
〖肆〗、截至1月19日0时,全国共有高风险地区4个 ,中风险地区60个。
〖伍〗 、截至近来,国内共有2个高风险地区,76个中风险地区 ,主要分布在陕西省、河南省、浙江省等地,以下为详细信息(数据不包括港澳台地区):高风险地区:具体地区名单会随疫情形势动态调整,可通过权威渠道实时查询。
〖陆〗 、图:全国高中风险地区分布(截至2021年12月23日)中高风险地区人员出行限制 中高风险地区所在县(市、区、旗)人员:严格限制出行 。确需执行特定公务 、保障生活物资运输等必要出行的 ,需经当地联防联控机制批准,持48小时内核酸检测阴性证明,并做好个人防护,遵守目的地防控规定。
塔城啥时候成低风险地区
022年10月11日。通过查询疫情防控中心显示 ,截止到2022年10月11日,塔城大部分地区已经成为我国低风险地区,但是出入公共场所需要出示健康码和行程码 ,并且出示48小时内核酸检测证明 。
截至8月30日13时,新疆(含兵团)高中风险区数量为276个高风险区、227个中风险区。高风险区:276个,涉及乌鲁木齐市、伊犁州 、塔城地区、吐鲁番市、哈密市 、巴州、喀什地区、阿克苏地区、和田地区及新疆生产建设兵团多个师团。具体分布需借鉴详细汇总表 ,涵盖社区 、街道、团场等区域。
没有 。通过查询塔城疫情防控中心显示:截止到2022年9月23日,塔城属于低风险地区,不进行封控管理 ,因此没有封城。疫情期间,安全出行,做好个人防护措施 ,戴好口罩。
不隔离 。博乐和塔城都位于新疆维吾尔自治区,而该地区截止2022年9月23日已经成为低风险地区,该地区省内各地区间的来往只需要出示48小时核酸证明即可,无需进行隔离 ,具体信息可询问当地疫情防控中心。

塔城有没有9月23号封城
没有。通过查询塔城疫情防控中心显示:截止到2022年9月23日,塔城属于低风险地区,不进行封控管理 ,因此没有封城 。疫情期间,安全出行,做好个人防护措施 ,戴好口罩。
题主是否想询问“贵阳9月23日要封城吗”?不要。截止至2022年9月22日,通过查询贵阳市疫情防控公告了解到,并没有9月23日封城的相关信息发布 ,不要封城,封城会提前发布通知的 。
通过查询相关资料显示,曲靖9月没有封城 ,根据疫情实时大数据报告了解到,截止至2022年9月23日曲靖没有疫情情况,曲靖已经连续三个月没有新增确诊病例,全市是低风险地区 ,各个场所正常开放,所以曲靖9月没有封城。
不会。预计贵阳全部解封日期是9月下旬,最晚10月上旬 ,具体以官方通知时间为准,截止到2022年9月23日贵阳并没有封城 。9月24日也不会封城。自9月22日0时起,33个高风险区调整为中风险区 ,13个中风险区调整为低风险区。
次。通过查询涿州市防疫部资料显示,截止2022年9月23日,2022年涿州市封了4次 ,分别是在3月、5月 、8月、9月进行封城,疫情在该地区反反复复出现,防控工作做的不到位 。
没有。德兴市为江西省直辖 ,上饶市代管市(县级),位于江西省东北部。经专家组分析研判,德兴新冠肺炎疫情联防联控领导小组办公室决定,自2022年9月23日0时起 ,德兴是低风险地区,没有封城 。避免人流拥挤,戴好口罩。
乌苏封城要封到啥时候
预计9月。乌苏市位于中华人民共和国新疆维吾尔自治区塔城地区 。根据相关资料查询显示 ,截止到2022年8月29日,新疆属于中高风险地区,社会面传播风险仍未阻断 ,防控形势严峻复杂,且此次疫情出现传染性强、传播扩散速度快 、以聚集性发病为主的特点因此防治起来难度大,新疆此轮本土疫情全部解封预计时间为2022年9月初前后 ,最晚不超过9月底。
乌苏封城要封到2022年8月17日。通过查询网站相关公开信息截止于2022年10月27日显示:自2022年8月12日起,在乌苏市全域实行临时性静态管理措施,时间暂定七天 。现已解封。
没有具体时间。按照近来防控要求 ,须在封控第14天分别开展封控区及管控区全员核酸检测 。封控区及管控区解封时间标准为:近14天区域内无新增病例或无症状感染者。区域内最后一名密切接触者自末次暴露超过14天,核酸检测为阴性。解封前2天区域内所有人员完成一轮核酸筛查,均为阴性。
因为疫情 。截止到2022年9月19日,据乌苏市疫情防控工作报告显示 ,乌苏市新增新冠肺炎0例,属于我国低风险地区,因疫情防控要求进行封城。疫情防控形势严峻 ,居民出行应做好防护措施,减少人员聚集。
不会的 。根据国务院疫情防控大数据看,乌苏地区连续〖Fourteen〗、天没有新增病例 ,属于低风险地区,不会封城。
通过查询相关资料,14或28天。疫情红色区域是疫情比较严重的区域 ,通常确诊病例较多,封城的话,一14天为一个周期 ,如果没有新增病例,到了14天就可以解封,但是如果有新增病例,就会进行顺延 。
发表评论