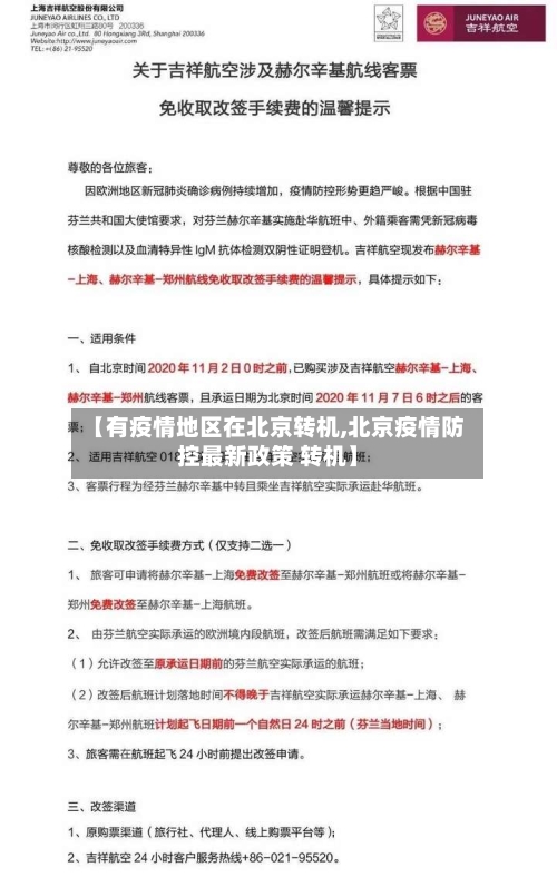
【有疫情地区在北京转机,北京疫情防控最新政策 转机】
西安飞北京转机会不会被隔离呀?
〖壹〗 、现在来看肯定是不需要隔离的:国内的话基本是只要携带核酸检测报告就能通行无阻。同省的话更是不用核酸检测报告了 。低风险地区 ,不需要隔离,甚至下周起连核酸检测报告都免除了!但是如果是中高风险或者当地没有发布疫情解除的相关公告的话 去外地还是要被集中隔离或者居家隔离的。

〖贰〗、不会隔离:在北京机场转机的旅客,如果目的地非北京 ,不会被要求在北京进行隔离。

〖叁〗、乘坐飞机途径中高风险地区是否需要隔离,需要根据当地政策来决定 。如果当地政策非常严格的情况下,即便单独就是经过中高风险地区 ,依然是需要隔离的。不过现在大部分城市,针对只是经过中高风险地区的人员,并不会实施隔离,但还是要及时做核酸检测。

〖肆〗 、到达西安咸阳世界机场航班计划时间在00:00-04:00之间 ,满足两段航班计划时间在4—6小时内,可享受免费住宿及接送服务 。所有中转旅客可享受一件行李24小时免费寄存服务。疫情期间转机要隔离吗 一般是需要隔离观察的。根据境外疫情变化动态调整隔离观察政策。
北京:为防范境外疫情风险输入扩散形成闭环防控体系
北京市为防范境外疫情风险输入扩散,构建了“全口径、全范围、全闭环”的防控体系 ,具体措施如下:机场专区管理在首都世界机场T3航站楼D区设置疫情严重国家航班停靠专区,所有乘客需完成卫生检疫 、体温筛查、信息核录、进港中转等流程后,按风险等级分类转送 。
所有调回指定第一入境点航班如再次恢复直航北京 ,将慎重评估输入风险后再行研究确定,实现风险航班的动态调整。
北京加强暑期社会面防控、严密防范境外疫情输入,主要基于当前国内外疫情形势及首都防控的特殊需求 ,通过多层次 、精准化的措施筑牢安全防线。境外疫情输入风险持续存在,外防输入压力巨大全球疫情高位流行,境外输入风险未减 当前境外疫情仍处于高位流行态势 ,多国出现变异病毒传播,防控形势严峻 。
就此采访了北京市律师协会组建的疫情防控专家律师团成员、职务犯罪预防与辩护专业委员会主任石红英律师。石律师表示,根据刑法的相关规定,构成妨害传染病防治罪 ,将会判处三年以下有期徒刑或者拘役;对于后果特别严重的,比较高可判刑7年。
区域内的所有公共场所全部关停,必要的民生保障企业严格实行闭环管理 ,地铁、公交甩开天宫院站点运行 。这些措施旨在减少人员流动,降低疫情传播风险。升级高风险地区:北京大兴区天宫院街道融汇社区已经升级为高风险地区,这反映了当前疫情的严重性和防控的紧迫性。
北京市大兴区北兴路东段2号是大兴区集中隔离点之一 。 西城区六铺炕二巷1号院是西城区集中隔离点之一。 为了防范境外疫情输入和扩散 ,首都联防联控协调机制已采取更加严密有力的措施。 具体措施包括,所有入境人员必须严格填写《健康申明卡》 。

飞机转机中停北京健康码会变红吗
飞机转机中停北京健康码通常不会变红,除非在中风险地区停留了4小时。以下是关于该问题的详细解健康码状态:除非转机乘客在中风险地区停留了4小时 ,否则在北京首都世界机场转机时,健康码通常保持绿色状态。北京首都世界机场已通过官方渠道指出,近来中风险地区名单中并未包含首都机场。
飞机转机中停北京健康码不会变红 ,除非是在中风险地区停留了4小时 。具体原因如下:北京首都世界机场非中风险地区:北京首都世界机场已明确表示,截至近来发布的中风险地区并不包含首都机场,因此转机时仅在机场停留健康码不会变红。
飞机转机中停北京健康码不会变红,春节回家坐飞机应做好以下防护措施:飞机转机中停北京健康码情况 飞机在中途转机时 ,如果仅是在北京机场进行中转,并未离开机场区域或进入中风险地区停留超过4小时,健康码是不会变红的。
飞机转机中停北京健康码不会变红 ,除非是乘客在中风险地区停留了4小时 。北京首都世界机场已通过官方微博回应称,截至近来发布的中风险地区并不包含首都机场,因此转机时健康码不会变红。同时 ,在北京转机回家也不会被隔离,除非乘客是从中风险地区返回的。
现在去北京转机需要核酸检测吗?
迪拜:需在使馆指定机构完成2次检测(如起飞前48小时内核酸+IgM双检测,或根据最新政策调整) 。检测费用通常包含在地接服务中(如祥程国旅提供的套餐)。绿码申请:在迪拜完成检测后 ,通过“防疫健康码世界版 ”小程序上传材料,申请新的绿码用于北京段行程。登机与入境:携带绿码 、护照、行程单等材料登机 。
法国-巴黎相关政策自2022年2月1日开始,所有自第三国来法国戴高乐机场转机赴华人员 ,均须在机场检测机构进行两次核酸检测,取消血清抗体检测。有关预约方式不变,已预约人员无需更改。请转机旅客抵达后按照检测机构要求进行两次采样,两次核酸检测均为阴性人员 ,可申请健康码赴华 。
北京市低风险地区出京不需要核酸检测。全市报告确诊病例的住所及单位所在街道(乡镇)和单位人员原则上不允许出京,确需出京的,须持“健康宝”绿码和48小时内核酸检测阴性证明。最新北京进出京规定:一是坚持非必须不出境、非必要不出京。
前往中国的婴幼儿亦需提供核酸和血清抗体双阴证明 ,相关检测需由18岁以上的成年人进行预约 。检测地点:中转乘客需前往2E航站楼K登机厅,经过海关和安检后,前往下一层K21-K27号登机口。通过电梯或楼梯后即可到达位于K25和K26登机口前的检测中心。
你好 ,必须要做核酸 。现在是疫情防控的最关键的时候,又是马上快要过年了,人员流动比较大 ,这对于疫情防控来说,增加了一定的难度,所以 ,从各地的疫情防空措施来看,要求非常的严格,基本上都是层层加码,所以。肯定要是做48小时之内的核酸检测了。
双检测报告:需前往驻土耳其使领馆指定的检测机构 ,在登机前48小时内完成核酸PCR和血清IgM(含IgG检测数据)的检测,并获取检测报告 。机票行程单:提供从土耳其经斯德哥尔摩转机至北京的完整机票行程单。居留证明:提交土耳其居留证件或居留情况说明及证明等文件,以证明在土耳其的合法居留。
关于在机场转机的问题?
通常情况下 ,转机时是不允许离开机场的 。无论是哪个机场,都遵循这个规定。不过,也有一些例外情况。比如 ,如果你的转机时间较长,超过了两小时,部分机场会提供世界转国内的旅客出机场休息服务 。这类服务需要提前预订 ,且有特定的休息区域。
合理安排转机时间:对于相距较远的航站楼,转机时间的安排需要更为谨慎,以避免错过后续航班。如果航站楼相邻 ,转机时间安排则相对宽松。利用机场转机服务:SVO机场为应对转机乘客的需求,提供了专门的转机服务,如快速通道或优先通道,帮助乘客在短时间内完成过安检等流程 。
通常情况下 ,机场不会为转机停留超过45分钟的旅客安排住宿。然而,当转机停留时间超过9个小时,尤其是晚上00:05到早上09:30这样长的等待时间 ,旅客可能会面临过夜的挑战。在这种情况下,是否能安排住宿取决于多个因素 。
发表评论